就在刚刚,DeepSeek 网页端迎来大更新。没有发布会,没有 blog,甚至连一条官方推文都没有。DeepSeek 网页端的输入框上方多了两个图标——一个闪电,一个钻石,分别对应“快速模式”和“专家模式”。


悬停一下,提示语出来了:快速模式“适合日常对话,即时响应”,专家模式“擅长复杂问题,高峰需等待”。
目前从实测和网友拆解来看,两个模式的差异大概是这样的:
快速模式,可以识别图片和文件中的文字,速度快,响应即时。代价是,背后跑的大概率是一个更轻量的 V4 Lite 模型,但针对速度做了优化。

专家模式,疑似路由到了更大、更强的模型——很可能就是 DeepSeek V4 正式版的某个形态。但目前它不支持文件上传,也没有多模态能力。等等,更强的模型,反而功能更少?


我们也做了一轮简单测试。
比如让两个模式各自写一个 p5.js 程序,模拟球在旋转六边形内弹跳,要求受重力和摩擦力影响。结果显示专家模式给出的结果更符合物理直觉,落点更准,弹跳轨迹更真实。

对比之下,快速模式给出的的结果肉眼可见差了一个档次。

这种差距,其实挺能说明问题的。物理仿真对数学推理能力要求高,弱一点的模型容易出现“看起来像物理但实际上不对”的结果。专家模式在这里的表现,是实打实的能力差异。
但网友 @AiBattle_ 让其制作的太空侵略者游戏结果却让人有点意外:专家模式的输出和快速模式差距并不明显。

做测试的网友给出了一个判断:“我估计专家模式现在路由的仍然是某个版本的 V4 Lite。要看到完整版 V4 在网页端上线,可能还得再等一阵。”这个判断和外部报道的时间线基本吻合——晚点 LatePost 报道,V4 正式版预计今年 4 月亮相,届时大概率仍是开源最强,但报道也点明“很难是碾压级的强”。
换句话说,这次灰度上线的“专家模式”,未必就是最终形态。
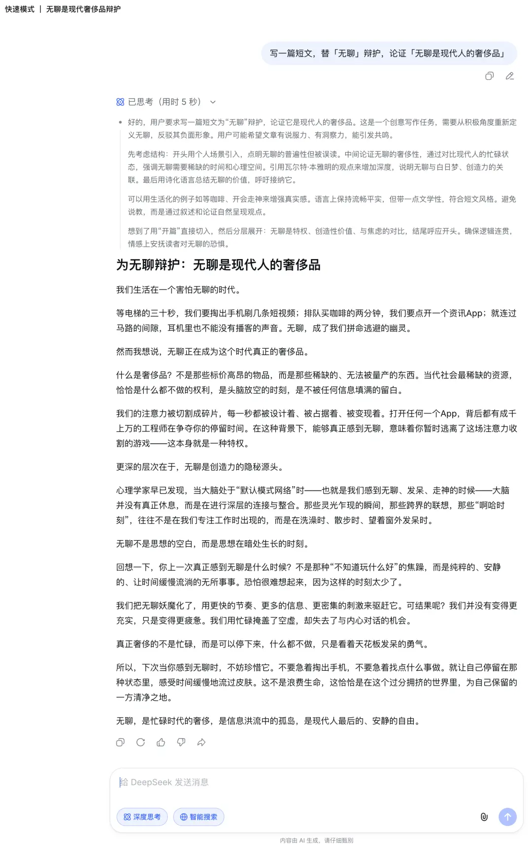
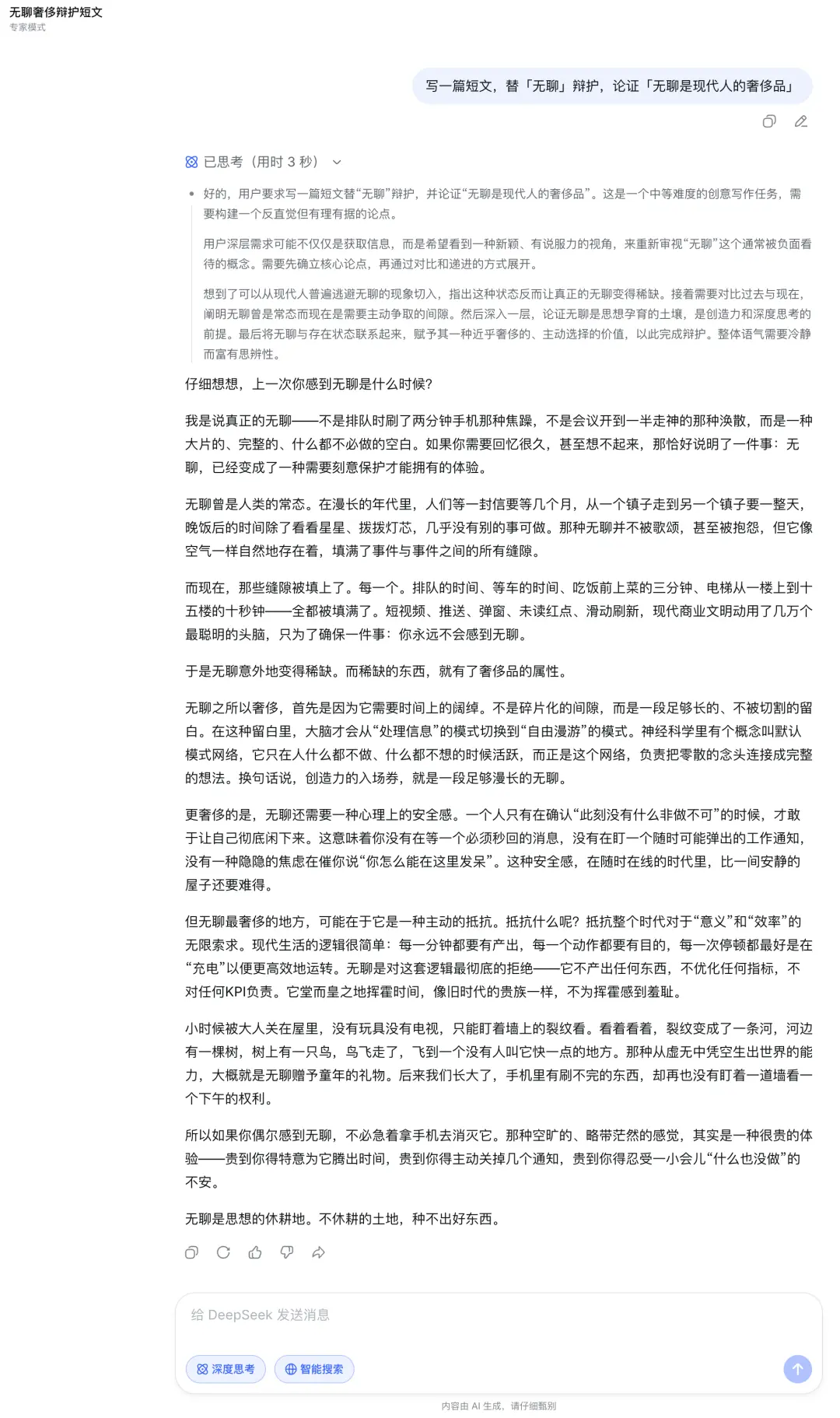
创意写作方面,我给两种模式出了一道辩论写作题,题目是“替无聊辩护,论证无聊是现代人的奢侈品”。
专家模式的输出更长,逻辑链更完整;快速模式的文风则相对自然朴实。


快速模式(前)和专家模式(后)
有意思的是,在这个任务上,两个模式的速度差距并不明显,甚至专家模式的思考时间更短。这有点反直觉,但可能和任务性质有关——创意写作对模型规模的敏感度,远低于数学推理类任务。
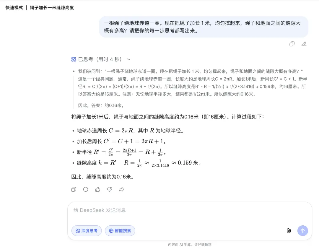
对于简单任务,两个模式差异有限;越是需要深度推理的场景,专家模式的优势越明显。
在数学逻辑题“绳子绕地球一圈,加长 1 米均匀撑开,缝隙多高?”中,尽管两个模式给出了相同的答案,但过程截然不同。快速模式的回答很简略;专家模式则一步一步拆解,每个推导环节都交代清楚,更接近“把思考过程写出来”这个指令要求。


值得一提的是,目前网页端实际上线的只有快速和专家两个模式,但此前的爆料显示,还有第三个选项正在路上——“Vision 模式”。

图片来自互联网
关注 DeepSeek 技术路线的博主 Teortaxes 认为:把 Vision 单独列为一个类,是很不寻常的设计。他提到,DeepSeek 此前拒绝在网页端部署 DS-VL 系列,原因是“尚未成熟”。如果 Vision 模式真的上线,背后支撑它的,很可能已经是一个“完全功能化”的 VLM。
而 Teortaxes 在他的长评里,给出了一个更大胆的猜测——这个视觉模型,有可能不是常规的 VLM,而是某种“深度统一世界模型”,是 Janus 系列的下一步演化,或者其他更非传统的架构。
当然,这仅仅只是他的猜测,也有网友 @xhyctf 表示,DeepSeek 被逆向的前端代码显示,Vision 模式,根本就没有独立的模型。所谓“视觉理解”,只是在快速模式下悄悄加了一个参数——filefeature.vision = true。
尽管如此,有一点是确定的:DeepSeek 在多模态方向一直都有所布局,或许只是差一个良好的时间窗口。而把快速、专家等入口摆在用户面前,背后其实是一个更值得关注的方向:

DeepSeek 开始做产品分层了。
自去年初爆火以来,DeepSeek 的产品逻辑一直是高度“反商业”的——API 定价较低,网页端完全免费,功能也没什么门槛区分。但问题也随之而来:长期维持这种“全免费、无分层”的运营方式,商业上是不可持续的。
现在,DeepSeek 开始把“更强的模型”和“更基础的模型”做成两个入口。专家模式目前还是免费的,但这个架构一旦搭好,后续要在上面做付费体系,技术上已经不是问题了。
当然,分层的目的,未必只是为了收费。
把用户自然地分流到两个入口,让真正需要深度推理的请求走专家模式,日常对话走快速模式——这本身就是一种算力调度策略,限额限流,缓解峰值压力。

收费是一条路,限额是另一条路,两条路都能走,也可以同时走。而这整件事拼起来看,也是一个很完整的铺垫路径:
先灰度上线分层入口 → 让用户感知差异 → 打通多模态和文件能力 → 视觉模式开闸 → 限额/给更强大的模式定价。当然,这仅仅是我个人的推测,毕竟 DeepSeek 从来不按常理出牌。
诚然,大家给 DeepSeek 贴了太多标签——技术理想主义、反商业、普惠 AI。然而, GPU 的推理成本每个月都是实打实的。幻方的量化收益再丰厚,也很难靠卖 API 填完一个全球级 AI 服务无限期免费运营的窟窿。
DeepSeek 搅动了整个 AI 圈,但现实也终将搅动 DeepSeek。