2026年,开年重磅但鲜有人关注的一条消息:数字人民币开始计息。这意味着数字人民币结束了过去的M0定位,开始转向M1,未来还可能成为M2。这
里就不得不提一个大背景,过去,作为M0的数字人民币不仅无利息,而且交易无手续费,这与刷卡、二维码、NFC交易有着极大的区别,在上述交易中,发卡银行、收单机构、清算机构都有手续费,所以大家有动力做事,数币的交易无手续费,商户当然高兴,但是中间打工的机构都无钱可赚,对于这些商业化公司来说就无异于做慈善了,如果不是头顶有任务,大家无人愿意奉献。另一方面,作为数研所本身,承担的角色类似四方模式中的转接清算组织——当然无法完全对标,其本身也缺乏盈利手段。
有人会说了,数研所归央行管,央行不是大把的钱吗?这就是问题所在,央行虽然有大把的钱,但是并不能完全输血给数研所。拿最简单的工资开支这一项来讲,数研所目前存在两拨人,一拨人是央行原来的员工,至今也是公务员编制,他们有着非常稳定的工作,可以从科员、处长、司长一路升上去,但是稳定的代价就是拿着对标公务员的薪资;另一拨人是市场化招聘的人才,这些人是标准的合同工,通过市场化的薪资吸引人才参与到系统建设、运营维护、风险控制中,但是他们都没有编制。央行可以给第一波人发工资,但是在法理上很难完全给第二波人的工资做兜底,所以市场化招聘的人才之前都签了各地的主体,包括深圳、苏州、成都等地的,在一定程度上靠地方财政补贴来获得收入来源。相关机构内部也多次开会讨论过机构的生存问题,值此生死存亡时刻,把数币从M0定位为M1,无疑扩大了创收手段,为将来与资本市场的结合奠定了良好的基础。

数字人民币从M0(流通中现金)转变为M1(狭义货币),其核心是从不计息的“数字现金”,转变为可计息的“数字存款”。这是自2026年1月1日《关于进一步加强数字人民币管理服务体系和相关金融基础设施建设的行动方案》实施后的核心变化。
有何区别?

转变背后的关键架构与技术
要实现上述变化,依赖于两项核心基础:
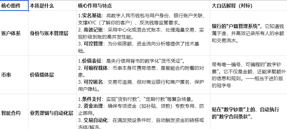
1. 混合技术架构:技术方案为“账户体系+币串+智能合约”。这确保了在账户体系(保障监管和效率)基础上,融合了价值转移和可编程能力,支撑智能合约等创新应用。
账户体系 = 你的身份和保险箱(在银行有户头、有实名信息,管理方便且安全)。
币串 = 保险箱里带有唯一编号的现金(每一张都能独立追踪、点对点转移)。
智能合约 = 贴在现金上的自动执行“小纸条”(写明“这笔钱只能在周五付给超市”或“达到条件自动转账”)。
三者结合,就构成了既有银行安全保障、又能像现金一样灵活流转、还能自动执行复杂规则的“超级货币”。

三者如何协同工作?
这个架构的精妙之处在于协同。例如,政府发放一笔“专项消费补贴”:
账户体系确认你的领取资格,并将补贴金额记入你的数字钱包。
这笔钱并非普通余额,而是被封装成一个附带了智能合约的特定币串。合约规则是:“此资金仅限在3个月内,于指定商户购买特定商品”。
当你支付时,系统会自动验证商户、商品和时效是否合规。合规则支付成功,资金转为商户可自由使用的普通货币;不合规则交易失败。
这一架构解决了什么根本问题?
它完美平衡了数字货币设计中看似矛盾的目标:
效率与安全的平衡:用账户体系保障监管和效率,用币串实现价值的精准、可追溯流转。
支付与扩展的平衡:基础支付极简高效,但通过币串+智能合约,可无限扩展出丰富的商业和金融应用(如供应链金融、预付卡管理、税收自动划扣)。
中心与分布的结合:央行中心的“全局一本账”确保主权货币的管控力,而币串的价值转移特性又吸收了分布式技术的优势。
央行仍负责顶层设计和管理(“全局一本账”),但将面向客户的服务、责任和资产负债经营权明确交给了商业银行,实现了权责对等。
计息范围与机构差异
计息范围:目前仅限实名钱包的余额会按活期存款利率计息,匿名钱包不计息。
支付机构差异:非银行支付机构(如未来参与运营的第三方支付平台)仍需缴纳100%保证金。这主要是考虑到非银支付机构没有开展存款业务的资质,不具备货币派生能力。
深层含义与影响
这场变革的意义远不止于“开始生息”,其更深远的影响在于:
对用户与市场:计息和存款保险直接提升了吸引力。未来,银行可能围绕数字人民币开发专属理财、信贷产品,形成“支付+金融”生态。
对金融体系与国家战略:
提升货币政策效率:数字人民币交易提供更实时、精准的数据,有助于央行更有效地监测和传导货币政策。
防范金融风险:将数字人民币全面纳入准备金等传统监管框架,有助于防范“金融脱媒”等风险。
巩固国际领先地位:中国是全球首个明确为央行数字货币计息的主要经济体,这增强了在规则制定中的话语权。
助力人民币国际化:计息后,数字人民币可更便利地接入全球银行间系统,同时其依托区块链的跨境项目(如mBridge)已大幅提升跨境支付效率。
总的来说,数字人民币从M0到M1/M2的转变,使其从一个纯粹的“支付工具”,升级为一个功能完整的“金融基础设施”,并力图通过市场化的激励,为未来更大范围的普及和更深层次的应用(如供应链金融、跨境贸易等)奠定制度基础。