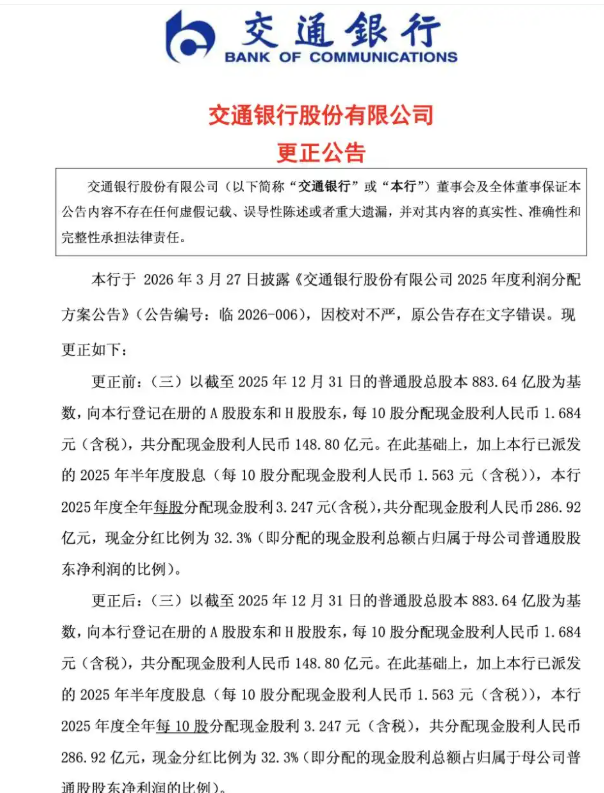
交通银行于3月30日发布了一份受关注的更正公告。该行坦承在3月27日披露的2025年度利润分配方案中,由于校对不严导致关键文字出现了严重偏差。对比更正前后的内容可以发现,交行在之前的公告中,将每10股分配现金股利3.247元误写成了每股分配3.247元。
虽然仅有一字之差,但这一笔误直接导致分红金额在账面上相差了十倍。这一极具反差的错误引发了投资市场和广大股民的高度关注。
交通银行在补充公告中表示,对上述错误给投资者带来的不便深表歉意。行方承诺将进一步加强信息披露的编制与复核工作,确保未来的披露质量更加严谨。
根据此前交行发布的正式分配方案,以截至2025年底的总股本为基数,计划向A股和H股股东每10股分配现金股利1.684元,共计分配148.80亿元。
如果加上已经派发的半年度股息,交通银行2025年度全年共分配现金股利达286.92亿元。其现金分红比例达到32.3%,即分红总额占归母净利润的三成以上。
从交行近期披露的2025年年报来看,该行的经营状况保持稳健。报告期内实现营业收入2650.71亿元,归属于母公司股东的净利润为956.22亿元。
