近期不少车主续保车险时发现,即便全年无出险记录,保费仍大幅上涨,少则几百元,多则上千元。闯红灯、超速、加塞等交通违章,正成为保费上浮的关键诱因,一次闯红灯就可能让保费多花1500元,违章俨然成了车主的“隐形罚款”。
这并非保险公司私自涨价,而是车险综合改革后,交通违法系数全面纳入定价体系,且今年3月车险系统与交管数据全国联网,异地违章、换保均无法规避,违章记录直接影响保费核算。
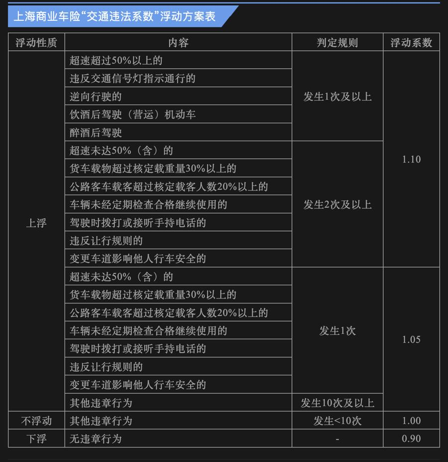
交通违法系数上浮有明确标准,并非随意定价。
上海规定,超速50%以上、闯红灯等严重违法一次上浮10%;北京对普通违章较宽松,闯红灯、超速三次才涨5%,但严重超速一次涨15%。
深圳对酒驾醉驾管控更严,醉驾一次保费上浮30%。
即便不扣分的轻微违停,只要系统有记录,也可能被计入风险评估,多次违章还可能被拒保。
保费核算逻辑已彻底改变,最终保费由基准保费、无赔款优待系数、交通违法系数、自主定价系数共同决定。
违章带来的是“交警罚款+保费上浮”双重成本,豪车、新能源车因基准保费高,违章涨价更明显。
不过该机制奖惩分明,连续1年无违章可享保费9折,叠加多年无出险优惠,最高能低至四五折。
这一模式本质是风险对价,用市场化手段倒逼规范驾驶,降低事故与理赔风险。
未来车险定价还将更精准,基于驾驶行为的UBI保险逐步普及,车辆加减速、夜间驾驶等行为都将影响保费,小心驾驶才是最省钱的用车方式。


